Well,
I'm forever adding bits to projects after they are complete. The recent PTT Switching box I made back here is no exception.
Since the original design I've added/changed a few things:
So there are 4 external PTT connections - these are the triggers to the sequencer and are selected as Radio 1 - Radio 4.
I'm forever adding bits to projects after they are complete. The recent PTT Switching box I made back here is no exception.
Since the original design I've added/changed a few things:
- I've significantly sped up the sequencer;
- I've added automatic relay switching for the DRV and RX antenna connections to the TS-990. This means that the transverter RF connections are automatically selected when the band select switch is on 2M or 4M. There's even a delay to the relay activation so that passing the switch through that position doesn't falsely change things over;
- I've included all the external switching into the schematic as best I can
So there are 4 external PTT connections - these are the triggers to the sequencer and are selected as Radio 1 - Radio 4.
Associated with each Radio PTT input is an ALC output back to the radio so that the selected radio does not generate any RF until the sequencing is complete.
There are PTT outputs to the 3 amplifiers; HF, 2M and 4/6M - these are only keyed when the band switch is in the appropriate place.
There are PTT outputs to both by transverters. Ditto for the amplifiers, these are only keyed when the Band Select is in the appropriate place.
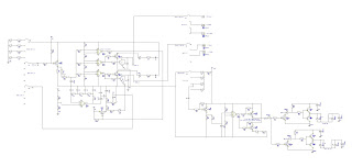
The full schematic is:
and also in a higher res PDF here.
This is our very beautiful Bonnie Dog; in our local dialect her facial expression is translated as "thank God it's spring".
Local conditions.
