Well,
This all started when my 2M masthead preamp from here failed. This can only be because there has been some RF into the device, as everything else int he preamp looks fine.
So, how can this have happened?
On 2M, the preamp is powered via the coax and all this is taken care of by my Beko Amplifier.
So to add some more "belt and braces" protection to this I decided to re-visit the PTT switching arrangement I created way back here. Now I've learnt a lot since then and have built a few sequencers now, so the ideal solution seems to be to keep the same switching concept, scrap all the relays and use a sequencer. I also decided to add an ALC output to each radio so I can keep RF at bay from source until the very last sequence event has occurred.
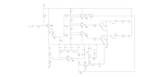
Here's the design I came up with:
This copies a number of previous sequencer ideas but now also adds a ALC -ve voltage output that I can switch to the appropriate radio with a front panel selection.
U1D is configured as an oscillator which is then -ve rectified by D6 and D7 and then switched on and off by the sequencer using U3.
Here's the finished build just about to go into test:
You can see that I have also used some co-ax relays (the latching type) and the drivers we finalised here to switch the DRV and RX Ant connections between my 2M and 4M transverters. The box also has a radio select switch (1-4) and also a second selector for HF, 6M, 4M and 2M.
The second switch operates the HF linear only in the HF setting, the 6/4M linear only in the 6M setting, the 6/4M linear and the 4M transverter in the 4M setting and finally the 2M linear and the 2M transverter in the 2M setting.
I just need some feet and some knobs!
This all started when my 2M masthead preamp from here failed. This can only be because there has been some RF into the device, as everything else int he preamp looks fine.
So, how can this have happened?
On 2M, the preamp is powered via the coax and all this is taken care of by my Beko Amplifier.
So to add some more "belt and braces" protection to this I decided to re-visit the PTT switching arrangement I created way back here. Now I've learnt a lot since then and have built a few sequencers now, so the ideal solution seems to be to keep the same switching concept, scrap all the relays and use a sequencer. I also decided to add an ALC output to each radio so I can keep RF at bay from source until the very last sequence event has occurred.
Here's the design I came up with:
This copies a number of previous sequencer ideas but now also adds a ALC -ve voltage output that I can switch to the appropriate radio with a front panel selection.
U1D is configured as an oscillator which is then -ve rectified by D6 and D7 and then switched on and off by the sequencer using U3.
Here's the finished build just about to go into test:
You can see that I have also used some co-ax relays (the latching type) and the drivers we finalised here to switch the DRV and RX Ant connections between my 2M and 4M transverters. The box also has a radio select switch (1-4) and also a second selector for HF, 6M, 4M and 2M.
The second switch operates the HF linear only in the HF setting, the 6/4M linear only in the 6M setting, the 6/4M linear and the 4M transverter in the 4M setting and finally the 2M linear and the 2M transverter in the 2M setting.
I just need some feet and some knobs!
